News
Our study quantified >5,000 circulating proteins across two randomized clinical trials of rehabilitation in heart failure with preserved ejection fraction (HFpEF; REHAB-HF, SECRET-II), identifying proteins associated with prognostic measures of physical function and protein changes after rehabilitation. Using an agentic AI approach, we identified biologically plausible networks central to this “physical function proteome.” The agentic AI-based interpretation framework converts network embeddings (from multiplex network analysis of multi-omics data) into structured, biologically plausible mechanistic narratives. We also developed PRO-TWAS (PROteomics-intervention-informed Transcriptome Wide Association Study), which combines TWAS summary statistics and intervention proteomic (IP) statistics (protein log-fold changes) to evaluate whether genes identified through genetic prediction (TWAS) are consistent with potentially biological effects observed at the protein level under an intervention.
Our study (A transcriptomic atlas of the human brain reveals genetically determined aspects of neuropsychiatric health) was selected by the American Society of Human Genetics for the “Best of AJHG and HGG Advances 2024 and 2025” volume.
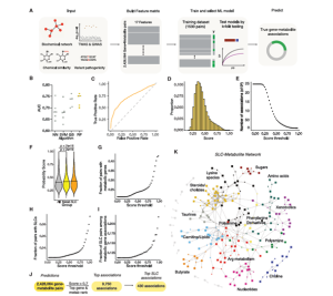
This study in Cell Metabolism develops a new AI/ML platform for predicting the physiological substrates of solute carriers. Among the many findings, SLC25A45 mediates mitochondrial import of methylated amino acids and synthesis of carnitine, a metabolite critical for β-oxidation and energy production. A resource for transporter deorphanization, it has been selected for front cover.
“The extracellular vesicle transcriptome provides tissue-specific functional genomic annotation relevant to disease susceptibility in obesity” was selected for Featured Content in Cell Genomics (September 2025 issue).
Dr. Gamazon has completed his services as member of the “Analytics and Statistics for Population Research Panel A” (ASPA) and the “Biostatistical Methods and Research Design” (BMRD) NIH study sections (2021 – 2025).
We are grateful to the Red Gates Foundation for supporting our work on neurological disorders, including epilepsy.
Our study on the genomics of interorgan communication is out in Cell Genomics. This study represents the “convergence of the GWAS (genetics), epigenomics (transcript regulation), and EV (liquid biopsy) fields, enabling powerful future genomic studies of complex diseases.”
We are excited to receive funding from the Scott Hamilton CARES Foundation, which is allowing us to advance two major initiatives in the lab: a transcriptome-wide association study (TWAS) of glioma and an expansion of NeuroimaGene.
We participated in the “Statistical, Computational, Translational, and Ethical Challenges in Biobank Data Analysis” workshop at the Banff International Research Station for Mathematical Innovation and Discovery (BIRS). Title: Statistical Genetics and Genomic Medicine in the Biobank Era: Opportunities and Challenges. When: Monday July 22, 2024
Despite decades of research, many metabolic genes still lack known molecular substrates. To discover functions for “orphan” transporters and enzymes, we developed the GeneMAP resource. The paper is now out (July 2024) in Nature Genetics. This interdisciplinary study spanning genomics and metabolism also identified SLC25A48 as the long-sought mitochondrial choline transporter.
The American Statistical Association (ASA) Section on Statistics in Genomics and Genetics (SSGG) had its first section conference (STATGEN 2024) on May 1-3, 2024 in Pittsburgh. We presented our work on single-cell and bulk-tissue transcriptomics in the session “Computational methods and platforms for genetic and omic data integration”.
We presented the single-cell RNA-Seq workshop at the International Genetic Epidemiology Society (2023) annual meeting.
We have been selected to host a Fulbright Scholar, Dr. Yunus Annayev.
We present a new deep learning framework, HYFA (Hypergraph Factorisation), for multi-tissue gene expression imputation and cell-type signature inference — just out in Nature Machine Intelligence. The study was selected for the front cover of the July issue. HYFA represents multi-tissue gene expression in a hypergraph of individuals, metagenes, and tissues, and learns factorised representations via a specialised message passing neural network operating on the hypergraph. Through transfer learning on single-nucleus RNA-seq data, HYFA resolves cell-type signatures from bulk gene expression. HYFA may provide a unifying transcriptomic methodology for multi-tissue imputation and cell-type deconvolution.
The hypergraph factorisation framework is flexible (supporting k-uniform hypergraphs of arbitrary node types) and may find application beyond computational genomics.
Our research was highlighted by NIH/NHGRI in the first Genomics Research Spotlight (“Artificial intelligence and machine learning becoming pervasive at NHGRI and in genomics” article) featuring a funded investigator-initiated research project.
A study, led by Kıvanç Birsoy and Timothy Kenny, identifying the major mammalian choline transporter is now out in Cell Metabolism. The study was selected by Cell Metabolism for preview. Combined genetic and biochemical screens provide “the answer to a long-standing question in lipid biology,” identifying the transporters for choline uptake critical for cell and tissue phospholipid homeostasis.
Our research with the Global Biobank Meta-analysis Initiative (GBMI) — a network of genetically profiled biobanks linked to extensive phenomic data — on multi-ancestry, meta-analytic transcriptome-wide association studies is finally out in Cell Genomics.
We develop a neural-network-directed genetic programmer to extract governing mathematical expressions from observed data.
Integrative transcriptomic, evolutionary, and causal inference framework for region-level analysis: Application to COVID-19 is now out. Here we present an estimation approach to expression-mediated heritability due to a genomic segment (e.g., a regulatory element, a stretch of DNA under selection, an introgressed haplotype) using GWAS summary statistics.
A news piece (from Clare Hall, University of Cambridge).

Several studies by the Global Biobank Meta-analysis Initiative are now out in preprint, including:- Global Biobank Meta-analysis Initiative: powering genetic discovery across human diseases
- Global biobank analyses provide lessons for computing polygenic risk scores across diverse cohorts
- Best practices of multi-ancestry, meta-analytic transcriptome-wide association studies: lessons from the Global Biobank Meta-analysis Initiative
SLC25A39 is necessary for mitochondrial glutathione import in mammalian cells has come out in Nature (October 2021). Led by Kıvanç Birsoy, it solves a long-standing mystery in metabolism and redox biology, with implications for our understanding of a range of human diseases. The study leverages organellar proteomics and metabolomics approaches and human transcriptome-wide association studies (TWAS).
Excited to see Mapping the proteo-genomic convergence of human diseases finally out in Science (October 2021). Led by Claudia Langenberg, it “provides a framework to 1) connect etiologically related diseases, 2) provide biological context for new or emerging disorders, and 3) integrate different biological domains to establish mechanisms for known gene-disease links.”
Dr Gamazon has been appointed a standing member of the NIH Biostatistical Methods and Research Design (BMRD) study section.
Dr Garrett Kass has received a 2021 BBRF Young Investigator Award. Huge congrats!
Our study Contextualizing genetic risk score for disease screening and rare variant discovery is out in Nature Communications. We investigate how common, small-effect polygenic burden (PB) and large-effect variants (LEVs) can inform disease risk stratification and prediction. The study develops a computational methodology on the use of genetic risk score for disease screening and rare variant discovery. The framework makes predictions on PB-based LEV screening for 36 complex traits, which we confirm in a large-scale biobank (UK Biobank) with available LEV information. Our observation on the enrichment of rare variant carriers in the lower tail of the polygenic risk score was first presented in the 2015 International Genetic Epidemiology Society meeting (Davis LK et al.).
Our article on detecting context-dependent gene regulation is out in Nature Computational Science.
We are excited to have Mariah Antopia and Elma Jashim in our group. Mariah is a recent recipient of the Barry Goldwater Scholarship, the nation’s preeminent scholarship in science, technology, engineering and mathematics. Elma is quickly becoming a prolific young scientist with authorship on several recent publications.
Dr Gamazon received the 2020-2021 Basic Research Award of the Division of Genetic Medicine, Department of Medicine.
Multilayer modelling of the human transcriptome and biological mechanisms of complex diseases and traits is out in npj Systems Biology and Applications.
A unified framework for joint-tissue transcriptome-wide association and Mendelian randomization analysis is now out in Nature Genetics.
International Genetic Epidemiology Society (IGES) journal club discusses PrediXcan paper (January 27, 2021). Meeting registration here.
Exploiting the GTEx resources to decipher the mechanisms at GWAS loci is now peer-reviewed and published in Genome Biology.
Genetic architecture of host proteins involved in SARS-CoV-2 infection is finally out in Nature Communications.
GTEx has been an absolutely rewarding experience. Amazing colleagues and equally amazing science over the years. Several papers in the journal Science have come out, including The impact of sex on gene expression across human tissues and the main consortium paper The GTEx Consortium atlas of genetic regulatory effects across human tissues.
Thrilled about two projects exploring the intersection of deep learning and genomics. Preprints are now available. First, Gene Expression Imputation with Generative Adversarial Imputation Nets. Second, Multilayer Modelling and Analysis of the Human Transcriptome.
Preprint for Genetic architecture of host proteins interacting with SARS-CoV-2 is now out. All results are downloadable and dynamic interrogation of the data is facilitated through a portal.
Metabolic coessentiality mapping identifies C12orf49 as a regulator of SREBP processing and cholesterol metabolism is out in Nature Metabolism. See Editorial.
So excited to announce that graduate students Hanna Abe and Becky Sale of the Interdisciplinary Graduate Program in the Biomedical Sciences (IGP) and Xavier Bledsoe of the Medical Scientist Training Program (MSTP) at Vanderbilt University have joined the lab. Welcome!
Our latest research on genetics and neurodegeneration with Zac Gerring and Eske Derks of QIMR Berghofer is out.
Welcome to this term’s rotation students: Abigail Rich and Wanying Zhu of the Interdisciplinary Graduate Program in the Biomedical Sciences (IGP) and Xavier Bledsoe of the Medical Scientist Training Program (MSTP) at Vanderbilt University.
Our work was highlighted in Featured Investigator for February 2020 by the Pharmacogenomics Research Network.
Welcome to this term’s rotation students: Blyte Hospelhorn and Taylor Nagai of the Interdisciplinary Graduate Program in the Biomedical Sciences (IGP) (rotation 3 of 2019-2020 academic year) at Vanderbilt University.
Phenome-based approach identifies RIC1-linked Mendelian syndrome through zebrafish models, biobank associations and clinical studies is out in Nature Medicine as a “Focus” article. The study identified a new Mendelian syndrome, uncovering a novel mechanism for rare and common diseases. With knowledge derived from animal models, human common disease biobanks, and rare Mendelian disorders, we seek to accelerate the discovery of disease mechanisms.
Check out this Reuters Health story about a new JAMA Psychiatry study on shared genetic factors between major psychiatric disorders and BMI.
We are excited to design and teach the following graduate courses (Spring 2020) at Vanderbilt University:
IGP 8002: Integrating Genomics and Phenomics: Characterizing Disease Mechanisms
EPID 8332: Advanced Methods For Epidemiology
Inferred divergent gene regulation in archaic hominins reveals potential phenotypic differences is out in Nature Ecology & Evolution. Read editorial by Yan SM & McCoy RC. Selected for F1000. Here, we present an approach for identifying divergent gene regulation between archaic hominins, such as Neanderthals, and anatomically modern humans and for exploring phenotypic differences between archaic groups from genetic data.
Dr Gamazon has received an inaugural Genomic Innovator Award from the NIH.
We are super thrilled to be paired with students in a Senior Design group in Vanderbilt University’s Department of Biomedical Engineering for our project “Developing a Machine Learning Framework for Data Integration in Genomics and Precision Medicine” (PIs: Eric Gamazon and Sandra Zinkel).
Our recent paper on genetic mechanisms underlying neuropsychiatric disease (Nature Genetics 55, 933 (2019)) received coverage in Science (14 June 2019).
Congratulations to Andries Marees for successful defense of his PhD thesis! The ceremony was held at the Agnietenkapel, built in the 1400’s and considered the birthplace of the University of Amsterdam.
“Marees heeft onderzocht wat de genetische basis is van middelengebruik/verslaving. Hij wilde achterhalen welke genetische varianten een rol spelen in de kwetsbaarheid om verslaafd te raken.“
Multi-tissue transcriptome analyses identify genetic mechanisms underlying neuropsychiatric traits is out in Nature Genetics.
On Using Local Ancestry to Characterize the Genetic Architecture of Human Traits: Genetic Regulation of Gene Expression in Multiethnic or Admixed Populations is out in American Journal of Human Genetics. Read AJHG Editors’ Corner.
Dr Gamazon is now on the Editorial Board of the journal Circulation Research of the American Heart Association. https://www.ahajournals.org/journal/res
GRIK5 Genetically Regulated Expression Associated with Eye and Vascular Phenomes: Discovery through Iteration among Biobanks, Electronic Health Records, and Zebrafish is out in the American Journal of Human Genetics as a Featured Article. Read AJHG Editors’ Corner, “An Eye on Big Data.” We integrated a novel computational method (applied to a biobank linked to electronic health records) and extensive functional studies in model-system loss-of-function models (using CRISPR-Cas9 gene editing strategies and morpholino oligonucleotide-based protein knockdown) to elucidate a link between vascular biology and eye disease.
Bid maintains mitochondrial cristae structure and protects against cardiac disease in an integrative genomics study is out in eLIFE and was showcased in eLife Digest. We identified a homeostatic role for Bid in the regulation of mitochondrial structure and function with implications for human cardiac disease, combining cell biology and human genetic studies and observations in a model system. Bid-/- mice hearts have increased fibrotic damage after acute stress, similar to post-myocardial-infarction damage observed in human patients. Proteomics studies suggest a possible defect in mitochondrial respiratory chain function. Through immunoprecipitation, Bid binds the matrix form of Mcl-1 (previously implicated in cristae stability), which can be altered with helix-6 mutant M148T (nonsynonymous variation in Bid’s membrane binding domain).
Dr Gamazon is now a Life Member of Clare Hall, a graduate college devoted to advanced studies within the University of Cambridge. Life Member designation allows him to return to the college at any time to participate in its intellectual life, facilitating his extensive research collaborations within the university.
Dr Pat Evans is presenting our research in a platform presentation at the American Society of Human Genetics 2018 meeting in San Diego, CA.
Dr Gamazon was elected Fellow of the Royal Society of Biology in July 2018.
On the July cover of Diabetes is a micrograph showing cross-section of mouse gastrocnemius muscle stained for CD36 protein (red). Image courtesy of Dmitri Samovski. Our paper with Dmitri, “Regulation of Insulin Receptor Pathway and Glucose Metabolism by CD36 Signaling,” appears in this issue.
Using an atlas of gene regulation across 44 human tissues to illuminate complex disease- and trait-associated variation is out in Nature Genetics.
Dr Gamazon has been elected to a Clare Hall Visiting Fellowship to advance his research and mentor graduate students in the University of Cambridge. Fellows become Life Members of Clare Hall, Cambridge.
Dr Gamazon is a visiting researcher (Department of Medicine, MRC Biostatistics Unit, MRC Epidemiology Unit) in the University of Cambridge for much of the Lent and Easter term (2018).
Genetic effects on gene expression across human tissues is out in Nature.
Our abstract has been accepted for a platform presentation at the American Society of Human Genetics 2017 Meeting in Orlando, Florida (Session #60: Transcriptomics in Complex Neurological/Neuropsychiatric Disease).
Comparison of Breast Cancer Molecular Features and Survival by African and European Ancestry in The Cancer Genome Atlas is out in JAMA Oncology.
Consistency in large pharmacogenomic studies is out in Nature.
The genetic architecture of type 2 diabetes is out in Nature.
Super excited about teaching for Advanced Gene Mapping Course 2016 at Rockefeller University.
A gene-based association method for mapping traits using reference transcriptome data came out in Nature Genetics (2015). This study develops the first transcriptome-wide association study (TWAS) methodology.
The Genotype-Tissue Expression (GTEx) pilot analysis: Multitissue gene regulation in humans from the GTEx Consortium, of which I am a member, is finally out in Science.
Structural Architecture of SNP Effects on Complex Traits came out in the American Journal of Human Genetics. Read AJHG Editors’ Corner.
Cross-Tissue and Tissue-Specific eQTLs: Partitioning the Heritability of a Complex Trait came out in the American Journal of Human Genetics. Read AJHG Editors’ Corner.
Out now: 